Home / Resources
Resources
Discover a Wealth of BPM Knowledge and Expertise at BPMInstitute.org!
The Process Professional: An Independent Review of Savvion’s Process Modeler
In the second of a series evaluating tools for business practioners, we look at the Process Modeler by Savvion. As with my previous evaluation, the point of view is from a business perspective rather than that of an IT professional. My criteria are ease of use, a short learning curve, and good collaboration features.
BDM, Governance, and a Center of Excellence
As we continue to find more powerful tools and approaches available to us in our efforts to employ Business Decision Management, one last roadblock remains on our quest for agility. Ourselves. We already know effective BDM will be facilitated by a new kind of resource – a hybrid business/technical person that knows the business well and is able to codify that knowledge in a structured fashion. But the organization itself must enable – not inhibit – the collaboration we seek.
Process Mapping 101: A Guide to Getting Started
Before starting, it is important to understand process mapping’s place in the larger context of business process improvement. Improving your process typically starts with documenting how it works today, what we call the “as-is” process. The mapping of the as-is process can be divided into two phases: the Discovery Map and the Process Diagram.
It is the Discovery Map that we will focus on in this guide: who needs to be involved, what information goes into it, how to conduct the mapping session, and how to communicate your progress to stakeholders.
Bringing BPM and SOA Together for Maximum Business Value
The combination of Business Process Management (BPM) and Service-Oriented Architecture (SOA) has been the subject of a great many magazine column inches and conversations in the past couple of years. Most commonly, the relationship is seen primarily as one of technical complements – where BPM is seen as a way to make it easier to create composite applications from services, and SOA is seen as a way to make it easier to integrate automated processes with existing applications, systems and data sources.
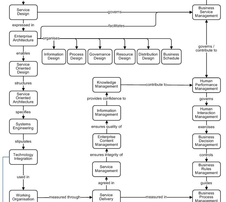
Process-oriented Systems Paradigm for the Process Age
In the previous article “Integrated Business Management in the Process Age”, I discussed the concepts that will shape businesses in the Process Age. In this article I will discuss how process-oriented concepts and systems engineering practices can be used in a process-oriented engineering methodology.
-o00o-
In the previous article “Integrated Business Management in the Process Age”, I discussed the concepts that will shape businesses in the Process Age. In this article I will discuss how process-oriented concepts and systems engineering practices can be used in a process-oriented engineering methodology.
-o00o-
BPMS Watch: Engaging the Business in BPM
As BPM begins to expand beyond isolated projects to mainstream programs at the division or enterprise level, there is a need to engage a far greater number of business people in the effort. That’s not easy, and achieving it is going to require significant change in the way BPM is practiced.
The most important role for business is probably documenting current-state business processes and analyzing them for possible improvement. But conventional practices in this area are inefficient and inherently small-scale.
The Role of the Business Architect in Organizational Change Management
As a Business Architect, I look at the business with the same eye for structure that I had when I worked in IT. So the first time a client asked me to develop a formal Organizational Change Management program for them, my thought was “What does a Business Architect know about organizational change management?” Not being one to back away from a challenge, I immediately set out to answer my own question.
Overcoming Real-World Challenges to Business Improvement: How Continuous Process Optimization Leads to Topline Business Value
This Solution Brief highlights the reality versus fantasy of business improvement. It showcases how real-world incremental process optimization can be achieved to deliver real revenue increases and innovation. This paper focuses on the process improvement lifecycle and how Business Process Management (BPM), both as an approach and a technology, changes the status quo in order to put the power for innovation and improvement back into businesspeople’s hands.
So… How Are You Going To Do That?
The other day I met with a team from a biomedical company to discuss setting up a Business Process Center of Excellence.
Process Management Center of Excellence: Three Different Managerial Models
1. INTRODUCTION
Organizations have been searching different ways to improve their process performance. In search of excellence, some changes can be done in their managerial patterns and practices. As stated in my previous article [9], organizations have sought concepts and guidelines towards structuring a process center of excellence – PCE [3][5]. However, there is a need for choose which managerial model will guide the PCE design and implementation. This article presents three different managerial models.
Bottom Up / Top Down
For those who think about design and innovation, a relatively exotic argument has been going on for a while. The issue is about how best to structure the overall innovation process. Do you look first for the grand concept and then derive details for a full system solution? Or do you first seek individual insights about proposed system functions, environments and users, and then integrate ideas to an overall grand concept? In essence, should the creative process be one of deduction or induction?
Implementing SOA: Total Architecture in Practice
If you are an architect responsible for a service-oriented architecture (SOA) in an enterprise, you face many challenges. Whether intended or not, the architecture you create defines the structure of your enterprise at many different levels, from business processes down to data storage. It defines the boundaries between organizational units as well as between business systems. Your architecture must go beyond defining services and provide practical solutions for a host of complex distributed system design problems, from orchestrating business processes to ensuring business continuity. Implementing your architecture will involve many projects over an extended period, and your guidance will be required.
Download the free chapter from “Implementing SOA: Total Architecture in Practice” today.
Click here to learn more or purchase this book.
Enterprise BPM
The purpose of this article is to give some insights on what business process modeling means at enterprise level. Despite the fact that many initiatives start with a project based approach in a very limited part of the business, the investment is much lower and the success rate is higher when you start a top down approach. This article will provide a definition of enterprise business process modeling, and its main building blocks.
Research Brief: BPM and Insurance
This Research Brief highlights a selection of the findings from BPMInstitute.org’s State of BPMSM survey. It discusses the continual challenges insurance companies face in a very competitive environment such as attracting new customers, rapidly delivering quotes, selling additional services to customers, managing underwriting risk and meeting regulatory requirements. Since business process management (BPM) is the practice of improving the efficiency and effectiveness of any organization by automating and optimizing the organization’s business processes, it is a key technology component of IT initiatives to produce a more responsive insurance company.
Believable ROI for SOA
The SOA bandwagon has been trundling on for about ten years now and, if you believe Gartner (and why not?) SOA has passed the Peak of Inflated Expectations, dived to the Trough of Disillusionment, and is currently climbing the Slope of Enlightenment, on its way to the Plateau of Productivity. Industry estimates are that the journey for most companies is at least another 3 – 5 years. There are a small number of published success stories for SOA, and I am sure a large of unpublished horror stories.
Lincoln Trust: Our Evolution from Document Workflow to BPM
A few years ago, Lincoln Trust Company (formerly Fiserv Investment Support Services) was faced with a familiar document management problem – their manual process for handling financial documents could not keep up with over 100,000 documents coming in each month, resulting in growing backlogs, long processing times, and the inability to find documents when needed.
Starting the Journey towards Process Based Management
At each BrainStorm BPM Conference, there is constant discussion around how organizations can improve their processes and move to a process focus. This is not new. A focus on the process dimension of work and process-centered improvement approaches has been on most organization’s radar screens since the 1993 release of Reengineering the Corporation by Michael Hammer and James Champy.
BPMS Watch: IBM Takes BPA to the Cloud
“Cool” is not a word I would normally apply to IBM’s BPM software, but for the new BPM BlueWorks offering announced at Impact this week, the term is appropriate. IBM bills BPM BlueWorks as a BPM community in the cloud, and it is that, plus a lot more. Actually, I think its greatest immediate impact could be to transform the market for business process analysis (BPA) tools.
Don’t Panic, It May be Simpler than you Think! Business Processes and Business Rules need not be Complex
Introduction:
Is SOA Governance a Confused Mess or Competitive Weapon?
The concern about SOA governance has ratcheted up as enterprises are aggressively looking for ways to get more value out of their existing services and resources (which is a perennial promise of IT solutions). In perusing the increasing commentary on the topic, it seems to me that SOA governance – what it is, its goals, its success requirements, its solution requirements, etc – is highly dependent on the perspective of the people involved.













